Áñ°Üã±â µî·Ï RSS 2.0
Àå¹Ù±¸´Ï ÁÖ¹®³»¿ª ·Î±×ÀΠȸ¿ø°¡ÀÔ ¾ÆÀ̵ð/ºñ¹Ð¹øÈ£ ã±â
home
IP¸¦ ÀÌ¿ëÇÑ ÀÚµ¿°Ëħ¿ë Åë½Å´Ü¸»ÀåÄ¡ÀÇ °³¹ß
2005-07-03 ¿ÀÈÄ 10:17:00
ÀÌ ¿ø°í´Â ÀϺ» ¡¶ï³Ñ¨úÞíÞÐüâú¡·ò¼¿¡¼­ ¹ø¿ª ÀüÀçÇÑ °ÍÀÔ´Ï´Ù.IP¸¦ ÀÌ¿ëÇÑ ÀÚµ¿°Ëħ¿ë Åë½Å´Ü¸»ÀåÄ¡ °³¹ßÃò¿ìºÎÀü·Â¿¡¼­´Â °è¾àÀü·Â 500kWÀÌ»óÀÇ °í°´À» ´ë»óÀ¸·Î ÀÚµ¿°Ëħ ½Ã½ºÅÛÀ» µµÀÔÇϰí ÀÖ´Ù. ÇöÇà ½Ã½ºÅÛÀº ȸ¼±±³È¯¹æ½ÄÀ» Àû¿ëÇØ °í°´¿¡ ´ëÇÑ ¾×¼¼½º ¼ö´ÜÀ¸·Î ±¤ÄÉÀÌºí ¹× ¸ÞÅ»ÄÉÀ̺íÀ» ÀÌ¿ëÇϰí ÀÖ´Ù.ÃÖ±Ù, Åë½Å³×Æ®¿öÅ© IPÈ­°¡ Áøº¸µÇ°í ÀÖ°í ÀÚµ¿°Ëħ½Ã½ºÅÛµµ IPÈ­µÊ¿¡ µû¶ó Åë½Å ³×Æ®¿öÅ© ÀüüÀÇ ½½¸²È­°¡ °¡´ÉÇØ Á³´Ù. ÀÌ¿¡ µû¶ó IP¸¦ ÀÌ¿ëÇÑ ÀÚµ¿°Ëħ½Ã½ºÅÛÀ» °ËÅäÇØ ÀÌ¿¡ ´ëÀÀÇÏ´Â Åë½Å ´Ü¸» ÀåÄ¡¸¦ °³¹ßÇß´Ù.ÇöÀç »óÅÂÀÇ ¹®Á¦Á¡ÇöÇà ÀÚµ¿°Ëħ½Ã½ºÅÛÀº °è¾àÀü·Â 500kWÀÌ»óÀÇ °í°´À» ´ë»óÀ¸·Î ÇÑ ½Ã½ºÅÛÀÌÁö¸¸, Àü·ÂÀÚÀ¯È­ÀÇ ÁøÀü¿¡ µû¶ó ¾ÕÀ¸·Î Àû¿ë¹üÀ§ÀÇ È®´ë°¡ ¿¹»óµÇ°í ÀÖ´Ù. ÇöÇà½Ã½ºÅÛ¿¡¼­´Â Àüȭȸ¼±À» ÀÌ¿ëÇϰí Àֱ⠶§¹®¿¡ ÇÑÁ¤µÈ ½Ã°£ ³»¿¡ ó¸®ÇϱⰡ °ï¶õÇØ Áú °ÍÀ¸·Î ¿¹»óµÈ´Ù.¶ÇÇÑ ±³È¯±â³ª ±¤Åë½ÅÀåÄ¡´Â ÃÖ±Ù ¿­È­½Ã±â¸¦ ¸ÂÀÌÇØ Â÷¼¼´ë Åë½Å ´Ü¸» ÀåÄ¡ÀÇ °³¹ßÀÌ ÇÊ¿äÇØÁ³´Ù. ÀÌ·¯ÇÑ ¹®Á¦¸¦ ÇØ¼ÒÇϱâ À§ÇØ IP ³×Æ®¿öÅ©¿¡ ¸Â´Â ´Ù¼öÀÇ °í°´ µ¥ÀÌÅ͸¦ ¿øÈ°ÇÏ°Ô Ã³¸®ÇÒ ¼ö ÀÖ´Â ½Ã½ºÅÛÀ» °³¹ßÇÏ°Ô µÈ °ÍÀÌ´Ù.½Ã½ºÅÛ °ËÅä1. °³¹ß °³³äÇöÀç »óÅÂÀÇ ¹®Á¦Á¡À» ÇØ¼ÒÇϱâ À§ÇØ »õ·Ó°Ô °³¹ßÇÑ ÀÚµ¿°Ëħ ½Ã½ºÅÛÀÇ °³³äÀ» ¾Æ·¡¿¡ ¼­¼úÇß´Ù.¨ç ´Ù¼öÀÇ ÀÚÀ¯È­ °í°´À» ´ë»óÀ¸·Î ÇÑ´Ù´Â Á¡¿¡¼­ IP±â¼úÀ» ÀÌ¿ëÇÑ ¿°°¡ Åë½Å ´Ü¸» ÀåÄ¡¸¦ °³¹ßÇÑ´Ù.¨è °ø±ÞÀü¿øÀÇ Á¦¾à¿¡ µû¶ó Àú¼Òºñ Àü·ÂÈ­¸¦ ²ÒÇÑ´Ù.¨é °Ëħ µ¥ÀÌÅÍ´Â Áß¿äÇÑ °í°´Á¤º¸·Î Ãë±ÞµÇ±â ¶§¹®¿¡ ºÎÁ¤¾×¼¼½º³ª µ¥ÀÌÅÍ ¾Ç¿ëÇàÀ§¿¡ ´ëÇÑ º¸¾È¿¡ ¸¸ÀüÀ» ±âÇÑ´Ù.

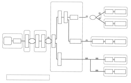
2. ±âº»»ç¾çÀÇ °ËÅä¨ç Åë½Å¹æ½Ä½Ã½ºÅÛ °³¹ß¿¡ ¾Õ¼­ IP ³×Æ®¿öÅ©¿Í ģȭ¼ºÀÌ ³ôÀº ±¤È­À̹ö¸¦ ÀÌ¿ëÇÑ´Ù´Â Á¡À̳ª ±âÁ¸ÀÇ ±¤È­À̹ö ÀÎÇÁ¶ó°¡ À¯È¿È°¿ëÀÌ °¡´ÉÇÏ´Ù´Â ÀÌÀ¯¿¡¼­ EPON½Ã½ºÅÛÀ» ä¿ëÇÑ´Ù.EPON½Ã½ºÅÛÀº Ether¿Í PONÀÇ ÀÌÁ¡À» À¶ÇÕ½ÃŲ ±¤¿¢¼¼½º ½Ã½ºÅÛÀ̸ç Áý¼±±¹°ú °¡ÀÔÀÚ¸¦ ¿¬°áÇÏ´Â ±¤Àü¼Û·Î¿¡ PDS¹æ½Ä¿¡ µû¶ó 1½É ½Ì±Û¸ðµå ±¤È­À̹ö¸¦ ÃÖ´ë 32ºÐ±âÇÑ ±¤ µ¥ÀÌÅÍ È¸¼±À» ±¸ÃàÇÒ ¼ö ÀÖ´Â ½Ã½ºÅÛÀÌ´Ù. ¶ÇÇÑ ÇÏÀ§ Ãø E-WHM°úÀÇ ÀÎÅÍÆäÀ̽º´Â ±âÁ¸ÀåÄ¡¿ÍÀÇ Á¤ÇÕÀ» °í·ÁÇØ Ä¿·»Æ®·çÇÁ¹æ½ÄÀ¸·Î ÇÑ´Ù.¨è ³×Æ®¿öÅ© ±¸¼º³×Æ®¿öÅ©´Â °¡´ÉÇÑ ÇÑ ½ÉÇÃÇÑ ½ºÅ¸ÀÏÀÌ ¹Ù¶÷Á÷ÇÏ¸ç ¶ÇÇÑ Åë½Å»ç¾÷ÀÚ¿ÍÀÇ °ø¿ëÀ» °í·ÁÇÑ °ÍÀ¸·Î ÇÑ´Ù.¨é º¸¿Ï ´ëÃ¥Á¾·¡ÀÇ º¸¿Ï ±â¼úÀº ƯÁ¤ À¯Àú°¡ ÀÌ¿ëÇϰí ÀÖ´Â Àü¿ë¼± ³×Æ®¿öÅ©¸¦ ´ë»óÀ¸·Î ÇÑ ¾ÈÀü¼ºÀ» È®º¸ÇÑ ±â¼ú·Î¼­ ÀÎÁ¤, ¾Ïȣȭ, ¾×¼¼½º Á¦¾î¿Í °°Àº À¯ÀúÁ¤º¸¸¦ ´©¼³½ÃŰÁö ¾Ê´Â ±â¼úÀÌ ÁßÁ¡ÀûÀ¸·Î °³¹ßµÇ°í ÀÖ¾ú´Ù.±×·¯³ª Åë½Å »ç¾÷ÀÚ¿¡ ÀÇÇÑ ¼­ºñ½ºÀÇ ±Þ¼ÓÇÑ º¸±ÞÀ¸·Î ´õ¿í ÁøÀüµÇ°í ÀÖ´Â ÀÎÅͳݿ¡¼­´Â ºÒƯÁ¤ ´Ù¼öÀÇ »ç¿ëÀÚ°¡ ³×Æ®¿öÅ©¸¦ ÀÌ¿ëÇÏ°Ô µÇ¸é¼­, Á¾·¡ÀÇ º¸¿Ï ´ëÃ¥ÀÌ ¸ñÀûÀ̾ú´ø Á¤º¸´©¼³¹æÁö À̿ܿ¡ ³×Æ®¿öÅ©¿¡ °úÀ׺ÎÇϸ¦ ÁÖ¾î ¼­ºñ½º¸¦ Á¤Áö½ÃŰ´Â °ÍÀ» ¸ñÀûÀ¸·Î ÇÑ DoS°ø°Ý µîÀÌ ¹ß»ýÇϰí ÀÖ´Ù. µû¶ó¼­ ÀÌµé °ø°Ý¿¡ ´ëÇÑ ¹æ¾î¼ö´ÜÀ» °ËÅäÇÒ Çʿ䰡 ÀÖ´Ù.¶ÇÇÑ, °í°´Ãø Åë½Å´Ü¸»ÀåÄ¡ÀÇ º¸¿Ï´ëÃ¥À¸·Î ¾ÇÀǼº À¯Àú·ÎºÎÅÍ Ä§ÀÔ°æ·Î°¡ µÇÁö ¾Êµµ·Ï telnetÁ¢¼ÓÀ» ºÒ°¡´ÉÇÏ°Ô ÇÏ´Â °ÍÀÌ ¿ä±¸µÈ´Ù.¨ê Åë½Å´Ü¸»ÀåÄ¡ÀÇ IP¾îµå·¹½º ºÐ¹è ¹æ½Ä°³º°¼³Á¤¹æ½Ä°ú DHCP¹æ½ÄÀÌ Àִµ¥ ¿î¿ë °ü¸® ¸é°ú ÀåÇØ ´ëÀÀ ½Ã µîÀ» °í·ÁÇØ °³º°¼³Á¤¹æ½ÄÀ¸·Î ÇÑ´Ù.¨ë »ç¿ë ÇÁ·ÎÅäÄÝIP³×Æ®¿öÅ©ÀÇ Åë½Å¿¡´Â TCP¿Í UDP¿Í °°Àº ÇÁ·ÎÅäÄÝÀ» »ç¿ëÇÏ´Â Åë½ÅÀÌ ´ëÇ¥ÀûÀÌÁö¸¸ ½Ã½ºÅÛ È®´ë¿¡ °ßµô ¼ö ÀÖ´Â °ÍÀÌ Áß¿äÇÏ´Ù. ¶ÇÇÑ Á¾·¡ºÎÅÍ Ã¤¿ëÇϰí ÀÖ´Â ¹«¼±¹æ½ÄÀ» ÀÌ¿ëÇÑ ÀÚµ¿°Ëħ ½Ã½ºÅÛÀÇ ±âº»»ç¾çÀ» ´ä½ÀÇØ »ç¿ëÇÁ·ÎÅäÄÝÀº UDP·Î ÇÑ´Ù.³×Æ®¿öÅ© ¼³°è°ËÅäÀÚµ¿°Ëħ ½Ã½ºÅÛ°ú FTTH¸¦ °ø¿ëÈ­ÇÑ °æ¿ìÀÇ ½Ã½ºÅÛ ±¸¼ºµµ¸¦ ³ªÅ¸³Â´Ù<±×¸²2>.ÀÌ ½Ã½ºÅÛÀÇ ³×Æ®¿öÅ©´Â IP ³×Æ®¿öÅ©Áö¿ª, PON ³×Æ®¿öÅ©Áö¿ª ¹× Ä¿·»Æ® ·çÇÁÁö¿ªÀÇ 3Áö¿ª¿¡¼­ ±¸¼ºµÇ¾î °¢ Áö¿ª¿¡ ³×Æ®¿öÅ© ¼³°è¹æÄ§, º¸¿Ï´ëÃ¥À» ¾Æ·¡¿Í °°ÀÌ ³ªÅ¸³Â´Ù.

1. IP ³×Æ®¿öÅ©Áö¿ªÀü·ÂIP ³×Æ®¿öÅ©¸¦ ÀÌ¿ëÇÑ IP ÆÐŶ¿¡ ÀÇÇÑ ·çÆÃ ³×Æ®¿öÅ©À̸ç, Ÿ ½Ã½ºÅÛ ¿î¿ëÇüÅ¿¡ ¿µÇâÀ» ÁÖÁö ¾Êµµ·Ï IP ÆÐŶÀ» ¼Û¼ö½ÅÇÑ´Ù.2. PON ³×Æ®¿öÅ©Áö¿ªFTTH ³×Æ®¿öÅ©¿Í È¥ÀçÇϱ⠶§¹®¿¡ º¸¿Ï ´ëÃ¥À¸·Î ÀÌÇÏ ¹æ¹ýÀ» °ËÅäÇÑ´Ù.¨ç EPON-P ÀåÄ¡¿¡ À־ ÀÚµ¿°Ëħ´Ü¸»°ú FTTH ´Ü¸»À» ¼ö¿ëÇÏ´Â PON ÀÎÅÍÆäÀ̽º¸¦ ºÐ¸®ÇÏ´Â ´ëÃ¥¨è Àü·ÂIP ³×Æ®¿öÅ©¿Í EPON-P ÀåÄ¡ »çÀÌ¿¡ ÆÄÀ̾îÀªÀ» ¼³Ä¡ÇÏ´Â ´ëÃ¥¨é EPON-P ÀåÄ¡¿¡¼­ TagVLAN ±â´ÉÀ» ÀÌ¿ëÇÏ´Â ´ëÃ¥ÀÌ»ó 3¾È Áß ºñ¿ë ´ëºñ È¿°úÀÇ °üÁ¡¿¡¼­ ¨éÀÇ TagVLAN ±â´É¿¡ ÀÇÇØ ÇÕ¸®ÀûÀ¸·Î ³×Æ®¿öÅ©¸¦ ºÐ¸®ÇÔÀ¸·Î½á º¸¾ÈÀ» È®º¸ÇÑ´Ù.TagVLAN ±â´ÉÀÇ »ó¼¼¼³¸íÀº µÚ¿¡¼­ ´Ù·ç±â·Î ÇÑ´Ù.¶ÇÇÑ EPON-P ÀåÄ¡ÀÇ º¸¾È ´ëÃ¥À¸·Î ÀÌÇÏÀÇ ±â´ÉÀ» °®´Â´Ù.¡¤telnet Á¢¼ÓÁ¦Çѱâ´É¡¤telnet Á¢¼ÓÀ̷µîÀ» µé ¼ö ÀÖ´Ù.3. Ä¿·»Æ® ·çÇÁÁö¿ªÀÚµ¿°Ëħ´Ü¸» ¼³Ä¡¹æ¹ý ¹× ¼³Ä¡°³¼Ò´Â °í°´ ±¸³»ÀÇ ±âµÕ À§³ª Å¥ºñŬ¿¡ ¼³Ä¡ÇÏ°í ¹Ù±¸´Ï¿¡ °³ºÀ ÈçÀûÀ» È®ÀÎÇÒ ¼ö ÀÖ´Â ´ëÃ¥À» ¼¼¿òÀ¸·Î½á EPON-TÀåÄ¡¿¡ PC´Ü¸» µîÀÌ Á¢¼ÓµÉ °¡´É¼ºÀº ¸Å¿ì ³·´Ù°í º¼ ¼ö ÀÖ´Ù.EPON-P1. Àü¼Û¹æ½ÄEPON½Ã½ºÅÛÀÇ »óÇâä³Î(EPON-TÀåÄ¡-EPON-PÀåÄ¡)ÀÎ ±¤¿ªºÐ¹è¹æ½ÄÀº DBA(µ¿Àû±¤¿ªºÐ¹è)¹æ½Ä°ú SBA(Á¤Àû±¤¿ªºÐ¹è)¹æ½ÄÀÌ ÀÖ´Ù. ¾çÂÊ ¸ðµÎ Àü¹®µ¥ÀÌÅÍ Åë½Å½Ã ȸ¼±±¤¿ª ºÐ¹èµÇ±â ¶§¹®¿¡ Àü¹®µ¥ÀÌÅÍ´Â »ó½Ã ¼Û½Å°¡´ÉÇÏ´Ù.ÇÑÆí, ÇÏÇâä³Î(EPON-PÀåÄ¡¨AEPON-TÀåÄ¡)Àº º£½ºÆ®¿¡Æ÷Æ® ¹æ½ÄÀ̱⠶§¹®¿¡, ȸ¼± »ç¿ë»óȲ¿¡ µû¶ó¼­´Â Àü¹®µ¥ÀÌÅÍÀÇ Áö¿¬À̳ª °áÇÌÀÌ ¹ß»ýÇÒ °¡´É¼ºÀÌ ÀÖ´Ù.ÀÌ °úÁ¦¿¡ ´ëÇØ¼­´Â Àü¹®µ¥ÀÌÅ͸¦ ÀÏ¹Ý À¯Àú µ¥ÀÌÅͺ¸´Ù ÃÖ¿ì¼±À¸·Î ó¸®ÇÏ´Â ¿ì¼±Á¦¾î±â´ÉÀ» Àû¿ëÇÔÀ¸·Î ´ëÀÀÇÑ´Ù.2. ¿ì¼±Á¦¾î±â´ÉEPON-P ÀåÄ¡´Â 4°³ÀÇ ¿ì¼±Å¥¸¦ °®°í ÀÖÀ¸¸ç VLAN ÅÂ±× Çì´õ¿¡ Æ÷ÇԵǴ ¿ì¼±µµ ºñÆ®(Priority bit)¿¡ ÀÇÇØ ÃÖ´ë 4´Ü°è ¿ì¼±Á¦¾î°¡ °¡´ÉÇÏ´Ù.3. TagVLAN ±â´Éº» EPON½Ã½ºÅÛÀº IEEE802.1q¿¡ ÁذÅÇÑ TagVLAN ±â´ÉÀ» ¼­Æ÷Æ®Çϰí ÀÖÀ¸¸ç, VLAN ű×Çì´õ¸¦ °®°í ÀÖ´Â VLAN ÆÐŶÀ» ¼ö½ÅÇÑ °æ¿ì ±× ű×(VID)°ªÀ» ÃßÃâÇØ, °°Àº VLAN ±×·ìÀ¸·Î ¼³Á¤µÇ¾î ÀÖ´Â Æ÷Æ®³»¿¡¼­ ½ºÀ§ÄªÃ³¸®°¡ ÀÌ·ç¾îÁø´Ù.º»±â´ÉÀº ¼ö½ÅÇÑ ÆÐŶ¿¡ ³ªÅ¸³ª ÀÖ´Â VLAN ±×·ì¿¡ µû¸¥ ±×·ìÈ­À̹ǷΠÇϳªÀÇ ¹°¸® Æ÷Æ®¿¡ º¹¼öÀÇ °¡»ó±×·ì ¼³Á¤ÀÌ °¡´ÉÇϸç, EPON-P ÀåÄ¡³»ÀÇ ¿µ¿ª2 ½ºÀ§Ä¡¿Í ´Ù¸¥ VLAN ±×·ì »çÀÌ¿¡¼­´Â ½ºÀ§ÄªÇÒ ¼ö ¾ø´Ù.¶ÇÇÑ IEEE802.1q¿¡¼­ ±ÔÁ¤µÈ VLANű׿¡´Â VLAN ±×·ì¹øÈ£ ¿Ü¿¡ ¿ì¼±µµ(Priority°ª=0~7)µµ ±ÔÁ¤Çϰí ÀÖ´Ù.EPON-TÀåÄ¡1. ÀåÄ¡±¸¼ºµµº»ÀåÄ¡ÀÇ ÀåÄ¡±¸¼ºÀ» <±×¸²3>¿¡, °¢ºÎÀÇ ±â´É ¹× °¨½Ã¹æ¹ýÀ» ÀÌÇÏ¿¡ ³ªÅ¸³Â´Ù.

¨ç Àü¼Û·ÎI/FºÎ<±â´É>EPON-P ÀåÄ¡¿¡¼­ ¼ö½ÅÇÑ EPON ÆÐŶ¿¡¼­ VLAN űװ¡ ºÎÂøµÈ ÆÐŶÀ» ÃßÃâÇϰí Un-Tag ó¸®ÇØ IP ÆÐŶÀ¸·Î º¯È¯ÇØ Àü¹®µ¥ÀÌÅÍ º¯È¯ºÎ·Î Àü¼ÛÇÑ´Ù.Àü¹®µ¥ÀÌÅÍ º¯È¯ºÎ¿¡¼­ ¼ö½ÅÇÑ Ethernet ÆÐŶ(IPÆÐŶ)¿¡ IEEE802.1q¿¡ ÁذÅÇÑ VLAN ű׺ÎÂø ÆÐŶÀ¸·Î º¯È¯Çϰí EPON ÆÐŶ Àü¼ÛÇì´õ¸¦ ºÎ¿©ÇØ EPON-P ÀåÄ¡·Î Àü¼ÛÇÑ´Ù.<°¨½Ã¹æ¹ý>Àü¼Û·Î I/F ºÎ´Â EPON-P ÀåÄ¡¿¡¼­ ·çÇÁ¹é ±â´ÉÀ» ÀÌ¿ëÇØ »óŸ¦ È®ÀÎÇÑ´Ù.¶ÇÇÑ ¸ÞÅÍ I/F ºÎ¿ÍÀÇ Á¢¼Ó »óÅ´ EPON-P ÀåÄ¡ÀÇ ¸µÅ©»óÅ ȮÀαâ´ÉÀ» »ç¿ëÇØ Á¢¼Ó »óŸ¦ È®ÀÎÇÑ´Ù.¨è Àü¹®µ¥ÀÌÅͺ¯È¯ºÎ<±â´É>Àü¼Û·Î I/F ºÎ¿¡¼­ ¼ö½ÅÇÑ Ethernet ÇÁ·¹ÀÓÀ» Àü¹®À¸·Î º¯È¯ÇØ Ä¿·»Æ® ·çÇÁ I/F ºÎ·Î Àü¼ÛÇÑ´Ù.Ä¿·»Æ® ·çÇÁ I/F ºÎ¿¡¼­ ¼ö½ÅÇÑ Àü¹®À» EthernetÇÁ·¹ÀÓÀ¸·Î º¯È¯ÇØ Àü¼Û·Î I/F ºÎ·Î Àü¼ÛÇÑ´Ù.<°¨½Ã¹æ¹ý>Àü¹®µ¥ÀÌÅÍ º¯È¯ ºÎ ¹× Ä¿·»Æ® ·çÇÁ I/F ºÎ¿¡¼­ ±¸¼ºµÈ ¸ÞÅÍ I/F ºÎÀÇ »óÅÂÈ®ÀÎÀº ¿ø°Ý °¨½Ã ÀåÄ¡ µî¿¡¼­ ping ¿äûÀ» Çϰí ping ¸®ÇöóÀÌ À¯¹«·Î »óŸ¦ È®ÀÎÇÑ´Ù.¨é Ä¿·»Æ® ·çÇÁ I/F ºÎ[±â´É]E-WHM°ú Ä¿·»Æ® ·çÇÁ·Î Á¢¼ÓÇØ Àü¹®¿ä±¸ÀÇ ¼Û½Å ¹× ÀÀ´äÀü¹®À» ¼ö½ÅÇÑ´Ù.2. ÀåÄ¡»ç¾ç»ó±âÀÇ ½Ã½ºÅÛ °ËÅä ¹× ³×Æ®¿öÅ© ¼³°è°ËÅä¿¡¼­ EPON-T ÀåÄ¡»ç¾çÀ» ³ªÅ¸³Â´Ù<Ç¥1>.¿î¿ë¹æ¹ý1. EPON-TÀåÄ¡ ¿î¿ëEPON-T ÀåÄ¡¸¦ ½Å¼³ÇÑ °æ¿ì EPON-P ÀåÄ¡ÀÇ µî·Ï¹æ¹ýÀ¸·Î ¼öµ¿µî·Ï°ú ÀÚµ¿µî·ÏÀÇ 2°¡Áö°¡ ÀÖÀ¸¸ç °ø»ç, º¸È£, ¿î¿ë ¸éÀ» °í·ÁÇϸé ÀÚµ¿µî·ÏÀÌ ¹Ù¶÷Á÷ÇÏ´Ù.2. ³×Æ®¿öÅ© °¨½ÃEPON-P ÀåÄ¡ÀÇ °¨½Ã¹æ¹ýÀº »óÀ§ ³×Æ®¿öÅ© Àü¼Û·Î ¾÷¸µÅ©(UP1)Æ÷Æ®¸¦ Àü¹®µ¥ÀÌÅÍ¿Í °¨½Ã/Á¦¾î µ¥ÀÌÅÍ·Î °ø¿ëÇÏ´Â Àιêµå °¨½Ã¹æ¹ý°ú, Àü¹®µ¥ÀÌÅ͸¦ UP1Æ÷Æ®·Î Àü¼ÛÇÏ°í °¨½Ã/Á¦¾îµ¥ÀÌÅ͸¦ º¸È£(MAINTE)Æ÷Æ®·Î Àü¼ÛÇÏ´Â ¾Æ¿ô¹êµå ¹æ½ÄÀÇ 2°¡Áö°¡ ÀÖ´Ù.ÈÄÀÚÀÇ °æ¿ì Àü¹®µ¥ÀÌÅÍ¿Í °¨½Ã/Á¦¾îµ¥ÀÌÅ͸¦ °¢ Æ÷Æ®¿¡¼­ ¼Û¼ö½ÅÇϹǷΠÀü¹®µ¥ÀÌÅ͸¦ ¼Û¼ö½ÅÇϰí ÀÖ´Â UP1Æ÷Æ®¿¡ ÀåÇØ°¡ ¹ß»ýÇØµµ, EPON-P ÀåÄ¡°¡ °ËÃâÇÑ È¸¼±ÀåÇØÁ¤º¸¸¦ MAINTE Æ÷Æ®¸¦ °æÀ¯ÇØ °¨½ÃÀåÄ¡·Î ÅëÁö°¡´ÉÇÏ´Ù´Â Á¡¿¡¼­ ¾Æ¿ô¹êµå¹æ½ÄÀ» ä¿ëÇß´Ù.3. º¸È£ÀåÄ¡ ±â´Éº» ½Ã½ºÅÛÀ» ¿î¿ëÇϴµ¥ ÀÖ¾î SNMP ¸Å´ÏÀú¿¡ ÀÇÇÑ ³×Æ®¿öÅ©°¨½Ã¿¡¼­µµ ÀåÇØ±¸¸íÀÌ ºÒ°¡´ÉÇÑ Åë½Å ´Ü¸» ÀåÄ¡ ÁÖÀ§ÀÇ Á¢¼ÓºÒ°¡¿Í E-WHM °ÇÀü¼ºÀ» È®ÀÎÇÒ ¼ö ÀÖ´Â º¸È£±â´ÉÀº ÇʼöÀÌ´Ù.ÀÌ ±â´ÉÀ» EPON-T ÀåÄ¡º»Ã¼¿¡ žÀçÇÏ´Â ÀÏÀº ÄÚ½ºÆ®¾÷ÀÌ ºÒ°¡ÇÇÇϱ⠶§¹®¿¡ Àü¿ë º¸È£ ´Ü¸»À» °³¹ßÇϱâ·Î Çß´Ù. žÀç±â´ÉÀº ¸ðÀÇÀü¹®ÀÀ´äµ¿ÀÛÈ®ÀÎ, pingÀÀ´äÈ®ÀÎ µî ÃÖ¼ÒÇÑÀ¸·Î ÇÔÀ¸·Î½á ºñ¿ë»ó½ÂÀ» ¾ïÁ¦Çß´Ù.Æò°¡1. Æò°¡½ÃÇèÆò°¡½ÃÇèÀ¸·Î º¸¿Ï´ëÃ¥, °úÀ× Æ®·¡ÇÈ ´ëÃ¥ ¹× ¿î¿ë°¨½Ã¿¡ °üÇØ °ËÅäÇÑ ³»¿ëÀ» ¹ÙÅÁÀ¸·Î ½ÃÇèÇ׸ñÀ» ÃßÃâÇß´Ù. ¶ÇÇÑ EPON-TÀåÄ¡ »ç¾çÀ» Åä´ë·Î °³¹ßÇÑ ÀåÄ¡¿¡ À־ ȯ°æ½ÃÇè, Àü±âÀû Ư¼º½ÃÇèÀ» ½Ç½ÃÇÔÀ¸·Î½á °³¹ß³»¿ë¿¡ °üÇÑ Æò°¡¸¦ ½Ç½ÃÇß´Ù.2. ½ÃÇè°á°úÀÚµ¿°Ëħ ³×Æ®¿öÅ© º¸¿ÏÀº FTTH »ç¾÷³×Æ®¿öÅ©¿¡ ´ëÇÑ Á¤º¸´©¼³ÀÌ ¾ø¾î FTTH À¯Àú°¡ °¡ÀåÇØ ´Ü¸»À» Á¢¼ÓÇÑ °æ¿ì¶óµµ ħÀÔÇÒ ¼ö ¾ø´Ù´Â °ÍÀ» ½ÃÇè°á°ú¿¡¼­ È®ÀÎÇÒ ¼ö ÀÖ¾î º¸¿Ï·¹º§Àº ±ØÈ÷ °­ÇÏ´Ù°í ÇÒ ¼ö ÀÖ´Ù.¶ÇÇÑ FTTH À¯Àú°¡ °ø¿ëȸ¼±À» °í Æ®·¡ÇÈ »óÅ·ΠÇϰí À־ ¿ì¼±Á¦¾î·Î ÀÎÇØ ÀÚµ¿°Ëħ ³×Æ®¿öÅ©·Î ¼Û¼ö½ÅÇÏ´Â °Ëħµ¥ÀÌÅͰ¡ ¿ì¼± 󸮵DZ⠶§¹®¿¡ Á¤»óÀûÀÎ ÀÚµ¿°ËħÀÌ °¡´ÉÇÏ´Ù´Â °ÍÀ» È®ÀÎÇÒ ¼ö ÀÖ¾ú´Ù. ´õ¿íÀÌ °³¹ß°³³äÀ¸·Î °ÔÀçÇÑ ¿°°¡È­ ¹× Àú¼Òºñ Àü·ÂÈ­¿¡ °üÇØ¼­µµ ¸¸Á·ÇÒ ¸¸ÇÑ °á°ú¸¦ ¾òÀ» ¼ö ÀÖ¾ú´Ù. EPON-TÀåÄ¡ÀÇ ¿Ü°üÀ» <±×¸²4>¿¡ ³ªÅ¸³Â´Ù.

IP±â¼úÀ» ÀÌ¿ëÇÑ Â÷¼¼´ë ÀÚµ¿°Ëħ½Ã½ºÅÛ¿¡ °üÇØ¼­ Á¾·¡ ȸ¼± ±³È¯ ¸ÁÀ» ÀÌ¿ëÇÑ ¹æ½Ä¿¡¼­ IP¹æ½ÄÀ¸·Î ÀÌÇàÇÔÀ¸·Î½á Àü·ÂIP ³×Æ®¿öÅ©¿ÍÀÇ Ä£È­¼ºÀÌ Çâ»óµÊ°ú ´õºÒ¾î Åë½Å °í¼ÓÈ­ ¹× Àü·ÂÀÚÀ¯È­ È®´ë¿¡ À¯¿¬ÇÏ°Ô ´ëÀÀ °¡´ÉÇÑ ÀÚµ¿°Ëħ ³×Æ®¿öÅ©¸¦ ±¸ÃàÇÒ ¼ö ÀÖ´Ù.°Ô´Ù°¡ ÀÚµ¿°Ëħ ¹× Åë½Å »ç¾÷¸Á°úÀÇ °ø¿ë¿¡ °üÇØ¼­ º¸¿Ï ½Ã½ºÅÛÀÌ ½ÇÇö°¡´ÉÇÏ´Ù´Â °ÍÀ» È®ÀÎÇß´Ù.º» ½Ã½ºÅÛ °³¹ß¿¡ À־´Â ±¸ÃàÇÑ ½Ã½ºÅÛÀÇ À¯È¿È°¿ë°ú ºÎ°¡°¡Ä¡ âÁ¶·Î °í°´°ú IP¸¦ ÀÌ¿ëÇØ Á¤º¸ ¿¬°èÇÏ´Â ¼ö´ÜÀ¸·Î Àå·¡¼ºÀ» ±â´ëÇÒ ¼ö ÀÖ´Ù. ´õ±¸³ª º» ½Ã½ºÅÛÀº 2004³â ÇϹݱâºÎÅÍ Â÷·Ê·Î µµÀÔÀ» ÁøÇàÇϰí ÀÖ´Ù. * ¿ë¾î¼³¸íNCU (Network Control Unit)MOD (Modem)E-WHM (Electric-Watt Hour Meters)EPON-P (Ethernet Passive Optical Network-Parent)EPON-T (Ethernet Passive Optical Network-Terminal)DoS (Denial of Service)DHCP (Dynamic Host Configuration Protocol)TCP (Transmission Control Protocol)UDP (User Datagram Protocol)FTTH (Fiber To The Home)VCT (Voltage Current Transformer)º» ¿ø°í¿¡ °üÇÑ ¹®ÀÇó : Àü¿ì¹®È­»ç ¿ù°£Àü±â ÆíÁýºÎ

<Energy News>
http://www.energy.co.kr

¼­¿ï¸¶Æ÷±¸ ¼º»ê·Î 124, 6Ãþ(¼º»êµ¿,´ö¼ººôµù)
TEL : 02-323-3162~5  |  FAX : 02-322-8386
Á¤±â°£Ç๰µî·Ï¹øÈ£ : ¸¶Æ÷ ¶ó00108  |  Åë½ÅÆÇ¸Å¾÷½Å°í¹øÈ£ : ¸¶Æ÷ Åë½Å Á¦ 1800È£
°³ÀÎÁ¤º¸°ü¸®Ã¥ÀÓÀÚ : °­Ã¢´ë ÆÀÀå (02-322-1201)

COPYRIGHT 2013 JEONWOO PUBLISHING Corp. All Rights Reserved.
Family Site
³×À̹ö Æ÷½º
ȸ»ç¼Ò°³  |  ¸Åü¼Ò°³  |  Á¤±â±¸µ¶¼¾ÅÍ  |  »ç¾÷Á¦ÈÞ  |  °³ÀÎÁ¤º¸Ãë±Þ¹æÄ§  |  ÀÌ¿ë¾à°ü  |  À̸ÞÀÏÁÖ¼Ò ¹«´Ü¼öÁý °ÅºÎ  |  ³×À̹ö Æ÷½ºÆ®  |  ¨Ï Àü¿ì¹®È­»ç